Developer Guide
- How To Use This Guide
- Setting up, getting started
- Design Architecture (Wira)
- Implementation of Circuit Commands (Dash)
- Implementation of Boolean Commands (Praveen)
- Appendix: Requirements (Dorian)
- Glossary (Vishruti)
- Appendix: Instructions for manual testing (Dorian)
How To Use This Guide
This Developer Guide aims to get developers familiarised with the design and implementation of CLIrcuit Assistant. The following table indicates the symbols used to aid the understanding of the guide. This guide also assumes that the reader has basic understanding of UML Diagrams. To access the User Guide instead, click here.
| Symbol/Format | Meaning |
|---|---|
| An informational source. | |
| A warning. | |
| Bolded | A keyword. |
| Italicised | Technical word. |
| Hyperlinked | Leads to the appropriate section. |
Code |
Text that appears on the CLI / in code. |
Setting up, getting started
Refer to the guide Setting up and getting started.
Design Architecture (Wira)

Figure 1
The Architecture Design given above explains the high-level design of the App. Given below is a quick overview of each component.
Duke is the main class of the application, and handles the app launch, initializing the appropriate classes to be used.
The rest of the app consists of three components.
UI component

Figure 2
The Ui component
- Reads user input as lines using
readLine(). - Prints every
Commandobject that is parsed usingprintMessage(). - Prints any user input error that might occur using
showError(). - Does not depend on any of the other components.

Figure 3
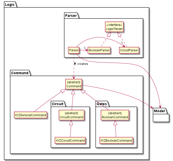
Logic component

Figure 4
-
Logicstores a currentTemplateobject inModelthat represents the current circuit configuration. -
Logicuses theParserclass to parse the user command. - This results in a
Commandobject which is executed inDuke. - The command execution can affect the
Model(e.g. setting a value).
In general, the creation of Command objects via Parser can be explained by the following sequence diagram, which acts as a reference frame for getCommand:

Figure 5
If the command does not use the reference frame, they would have their own sequence diagram to showcase the difference.
Model component

Figure 6
The Model,
- includes
CircuitTemplateandBooleanTemplatethat can represent the currenttemplateinLogic. - has
ComponentandGatewithin the templates. - does not depend on any of the other two components.
Implementation of Circuit Commands (Dash)
This section provides details on the implementation of the various electronic circuit commands.
There are 4 different types of components of electronic circuits that can be instantiated in the program:
-
Resistor- A resistor component. -
Capacitor- A capacitor component. -
Inductor- An inductor component. -
VoltageSource- An Alternating Current Voltage Source.
Each component is used within a circuit template, based on the kind of circuit instantiated.
VoltageSource is instantiated in all Circuit Templates.
There are four different circuit templates that can be instantiated in the program:
-
LcTemplate- Inductor-Capacitor Circuit Template -
RTemplate- Resistor Circuit Template -
RcTemplate- Resistor-Capacitor Template (extendsRTemplate) -
LrTemplate- Inductor-Resistor Template (extendsRTemplate)

Figure 7
The diagram above showcases the relationships between the various Component and Template objects.

Figure 8
The diagram above demonstrates the relationship between the various CircuitCommand objects. The various commands to be parsed are as explained in this section. While the User Guide explains the commands used on the CLI, this section goes into detail the classes used to execute the commands. The command classes also make use of the classes in the Model shown in the diagram below when executing the commands.
For commands excluding TemplateCircuitCommand, the following sequence diagram will showcase how the getComponent reference frame occurs:

Figure 9
TemplateCircuitCommand
Given below is the sequence diagram for interactions within the logic and template components for the
parse(template rl) API call that implements the template command to create templates.

Figure 10
SetCircuitCommand
Given below is the Sequence Diagram for interactions within the Logic component for the parse("set r 500") API call which implements the set command to set values of components.

Figure 11
AddCircuitCommand
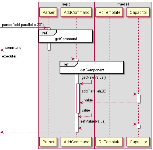
Given below is the detailed Sequence diagram for interactions within the logic, template and component components
for the parse("add parallel c 20") API call that implements the add command to add components.

Figure 12
CalculateCircuitCommand
The calculate command can be split into two distinct sequence diagrams. Given below is the sequence diagram for the
calculate command that does not show the access of the component component and shows the interactions for the
parse("calc power") API call that implements this version of the calculate command to calculate power.

Figure 13
The second sequence diagram given below shows the detailed interaction that accesses the component class through the
parse("calc reff") API call that implements this version of the calculate command to calculate effective resistance.

Figure 14
Implementation of Boolean Commands (Praveen)

Figure 15
The second major feature of the application is the implementation of Boolean logic commands, of which various noteworthy implementation details are explained in this section. The above diagram demonstrates the relationships between the various Command objects. Notice the similarities to the Circuit Commands in the earlier section.
There are six different logic gates that can be instantiated in the program, which can be seen in the diagram below:

Figure 16
The next diagram then showcases the methods involved in the BooleanTemplate and Gate classes to work together:

Figure 17
All gates can be first instantiated using the Gate class which has one int input and one int output as its attributes.
It has setInput(int input) and getOutput() as its methods, which are used to set the input of the logic gate and get the output of the gate respectively.
The six different logic gates take in two different inputs, which necessitates the need for a logic gate class to take in one more input.
This can be achieved by instantiating the TwoInputGate class which inherits from the Gate class. It has an additional attribute int secondInput
to take in the additional input and a method setSecondInput(int input) to set the Boolean value of either 0 or 1 to the additional input.
The six different logic gates then individually inherit from the TwoInputGate class where the return value of their getOutput() function depends
on the logic function of the gate itself. For instance, the OrGate which inherits from the TwoInputGate class has its getOutput() function set to {return input | secondInput},
which represents the or operation.
An instance of an OrGate can be visualised as such in the following object diagram:

Figure 18
TemplateBooleanCommand
The TemplateBooleanCommand creates a Boolean template of any one of the six available logic gates.
The sequence by which the TemplateBooleanCommand is instantiated is as follows using the user input template and who wants to instantiate an and logic template.
- The
Parserobject takes in a String that specifies the template type: in this case, it is anandBoolean template. - The
andBoolean template is then prepared through theBooleanParserobject. - The
andBoolean template is instantiated using theTemplateBooleanCommand.
The aforementioned sequence of events can be represented in the following sequence diagram:

Figure 19
SetBooleanCommand
The sequence of object interactions through the SetBooleanCommand can be represented in the following sequence diagram:

Figure 20
AddBooleanCommand
The AddBooleanCommand is used to combine multiple logic gate templates to produce advanced Boolean logic gate configurations.
For instance, an OrGate can be combined with an AndGate to produce a new logic configuration where its final output will depend on the
Boolean values assigned to the OrGate and AndGate. This gate configuration can undergo further addition operations by AddBooleanCommand to
combine another logic gate, such as XorGate.
The sequence by which the AddBooleanCommand is instantiated to combine the logic gates is as follows:
- The
AddBooleanCommandobject calls on theaddGatemethod in the instantiatedBooleanTemplate. - This will access the index of the
BinaryTreeobject in theBooleanTemplateto store the newly added gate to the configuration.
The aforementioned sequence of events can be represented in the following sequence diagram:

Figure 21
CalculateBooleanCommand
The CalculateBooleanCommand is used to calculate the effective output of the configured logic gates stored in the BinaryTree, which requires that all inputs be set.
For instance, in a BinaryTree object with just two gates - OrGate and AndGate - all the inputs of the gates have to be assigned before the effective output of both the logic gates (Input C) can
be calculated.
The sequence by which the CalcBooleanCommand is instantiated is as follows:

Figure 22
The checkIndex and setIndex reference frames are also shown below. Note that setIndex possibly contains recursive calculateOutput() calls.

Figure 23 (Wira)

Figure 24 (Wira)
Implementation Considerations (Vishruti)
This section describes the methods taken into consideration whilst implementing the Boolean Commands.
Rationale Behind Using Binary Heap-Like Data Structure
Selecting the appropriate data structure for emulating a logic circuit is an important aspect to consider whilst building such a system. The following table depicts the properties of a Binary Heap-Like structure mapped to the application’s requirements.
| Requirements | Property of Binary Heap |
|---|---|
| Connects different gates together | A binary-heap, being a type of binary tree, is a connected graph. |
| Easily stored | Can be stored in simple contiguous memory like an Array/ArrayList |
| Easy to print | Nodes stored in an array, rather than a graph-like structure |
| Inputs can be easily manipulated | Manipulating augmented values involves a simple O(1) operation. |
| Emulate 2-input logic circuit | Being a binary tree, each node can have atmost 2 children, thus recreating a 2-Input Logic Gate |
Therefore, since the Binary Heap-Like data structure best-fits the requirements for the system, the data structure was selected to implement the logic circuit.
Alternatives Considered
The preceding section detailed on the rationale behind choosing the data structure used to emulate the Logic Circuit. This section details on the alternative mechanisms considered for the system and why they would not be viable:
- Simple Binary Tree: In essence, a Binary-Heap is a special kind of Binary Tree. However, it is not efficient to store
a Binary Tree in a contiguous memory location such as an Array/ArrayList. Thereby,
- Increasing complexity of storage.
- Increasing difficulty of manipulating circuit at certain position.
- Graph With Depth First Search: Using a graph means dealing with a more complex structure due to the lack of
restrictions on the number of child-nodes a node can have. Thereby,
- Extra considerations/checks for emulating 2-input logic circuit.
- Extra checks to test if graph is connected and circuit is complete.
Due to the limitations mentioned above, the Binary Heap-Like data structure was considerd to be the best method of approach.
Binary Tree
The previous section described the rationale behind using a special Binary Tree-like structure (Heap) for implementing the Boolean Commands. This section provides details on how the logic circuit is modeled using the selected data structure.
The Boolean add, set and calculate features are modeled using a generic BinaryTree<T> class. The BooleanTemplate imports this class to store and evaluate the logic circuit.
The elements of the tree are stored in a fixed ArrayList (size = 15) indexed in a heap-like manner. That is, a left to right level-order traversal will map to the indexes of the array. The following diagram represents the indexes each node in the tree corresponds to in the ArrayList.
[0]
|
[1] [2]
[3] [4] [5] [6]
[7] [8] [9] [10] [11] [12] [13] [14]
The operations exposed to the Logic in this Model include:
-
BinaryTree#isNullAtIndex(int)- Checks whether the value at specified index in tree isnullor not. -
BinaryTree#getParentIndex(int)- Returns index of parent node. -
BinaryTree#insert(int, T)- Inserts value at position specified in the tree, if valid. -
BinaryTree#isLeaf(int)- Returns Boolean based on whether node at specified index is a leaf node or not. -
BinaryTree#isEmpty()- Checks if the tree has no elements in it.
When an object of the BinaryTree<T> class is created, it initialises the ArrayList<T> instance to 15 null values. This will be further discussed in the section detailing the insert() function.
Initialising A BinaryTree<T> Object
The Logic initialises the BinaryTree<Gate> object using the parameterised constructor, thus specifying the Gate class type root. The object diagram below depicts the initial state of the Model when a BinaryTree<Gate> object is created.

Figure 25
The Logic uses the parameterised constructor of BinaryTree<T> to create the object since it requires initialisation of
the root. Such an object is created as follows: BinaryTree<Gate> obj = new BinaryTree(new OrGate(1,1)). This sets the root of the Binary Tree to the object specified.
Using BinaryTree#isNullAtIndex(int)
BooleanTemplate uses this function to render the current configuration of the circuit in a String format. The method
is also extensively used in other internal operations in BinaryTree<T> for checking whether a position in the tree has been set or not.
Using BinaryTree#getParentIndex(int, T)
Similar to isNullAtIndex(int), this method is used in rendering the current configuration of the circuit in String format.
Using BinaryTree#insert(int, T)
In order to enable the ability to populate the ArrayList<T> at any node which has a non-null parent node
the ArrayList<T> arrayList attribute is pre-populated with 15 null values. The same attribute is modified in the insert()
operation in the list. Since insert(int, T) makes use of ArrayList<T>.set(int, T), values in arrayList can be overwritten with this function.
The following sequence diagram is a depiction of the events succeeding a call to insert(1, new AndGate(1,1)).

Figure 26
Post calling this function, the second element in the arrayList will be the AndGate(1,1) object.
Using BinaryTree#isLeaf(int)
This function is used by the Logic class BooleanTemplate to calculate output values in the digital circuit. It
returns whether the node at the input index is a leaf node or not.
The following sequence diagram is a depiction of the events succeeding a call to isLeaf(1)on the current arrayList:

Figure 27
Using BinaryTree#isEmpty
This is used by BooleanTemplate to ensure no calculations are being performed on an empty tree.
The following sequence diagram showcases the events succeeding a call to isEmpty() on the current object of the BinaryTree<Gate>

Figure 28
Rendering Current Boolean Circuit State
Using a standard I/O operation (Like Sopln()) on an object of the BooleanTemplate class yields the current configuration
of the system.
Each node of the system is represented by a signal ranging from B to O (OUT being the root). All nodes with null parent nodes are
not shown in the diagram. The following diagram depicts a tree wherein no parent nodes are null:
0UT
|
B C
D E F G
H I J K L M N O
Appendix: Requirements (Dorian)
This section details the various requirements that the project needs to fulfil.
Product scope
Target user profile
New Computer/Electrical Engineering (CEG/EE) students who are looking for a quick way to check calculations for simple circuit configurations can use this App as an aid.
Value proposition
CLIrcuit Assistant solves three problems:
- Lack of access to simple circuit computation - the App quickly computes the required circuit’s values.
- Doing labs at home because of remote learning - the App provides a quick visualisation tool for the student.
- Online alternatives require internet access, and some sites are slow to load with many resources needed - the App is an offline desktop application with minimal resources.
User Stories (Wira)
| Version | As a … | I want to … | So that I can … |
|---|---|---|---|
| v1.0 | new CEG/EE Student | solve electronic/logic circuits through an Interactive Tutorial | get used to using a command line whilst simultaneously learning about circuits and apply the concepts in modules such as CG1111 |
| v1.0 | new CEG/EE Student | create template circuits using common components such as Resistors, Capacitors, Inductors | visualise and calculate values for common circuit configurations |
| v1.0 | new CEG/EE Student | change values assigned to the components | obtain different calculations quickly |
| v1.0 | new CEG/EE Student | add components arranged in either series or parallel | obtain my configuration for analysis |
| v1.0 | new CEG/EE Student | calculate/verify my calculations of effective resistance, total capacitance, etc. | quickly and accurately do so via CLI, and not 3rd party software that I have to install/load online |
| v2.0 | CEG/EE Student | compute a Boolean logical expression | familiarise myself with logical computation used in digital circuits |
| v2.0 | CEG/EE Student | create a template Boolean logic gate to connect more gates to | build a logical circuit |
| v2.0 | CEG/EE Student | add logic gates to configure a Boolean logic circuit | create my own configuration of logic gates |
| v2.0 | CEG/EE Student | set input values to the logic gate configuration | analyse inputs and outputs of a configuration |
| v3.0 | CEG/EE Student | print the current template I am working on | find out my current configuration and make a decision |
Storage (Wira)
While many other applications under CS2113 implement a storage feature, our app does not include one in the current implementation at v2.1 with the following rationale:
- The focus is on the representation of template circuits and how the users would interact with them. Obtaining the circuit configuration from the user’s side is an easy process and therefore it would not be necessary for a user to store the circuits for future reference.
- The application is, in a sense, equivalent to a calculator. It aims to assist the user in performing quick circuit calculations.
- Constraints involved include requiring the storage file to be human editable. Since there is no data file to break the constraint, the constraint is fulfiled.
It is perhaps possible for a future iteration (v3.0 onwards) to implement the feature, but it was not considered an important feature according to our User Stories.
Non-Functional Requirements (Dorian)
- Should work on any mainstream OS as long as it has Java 11 or above installed.
- The average user profile is assumed to be someone who possesses at least a basic understanding of the fundamental concepts of digital circuits, its components, and Boolean logic computation (concepts covered in CG1111, CS1231 and EE2026).
- A user with above average typing speed for regular English text (i.e. not code, not system admin commands) should be able to accomplish most of the tasks faster using commands than using the mouse.
Glossary (Vishruti)
The terms listed in this glossary are in alphabetical order.
| Term | Explanation |
|---|---|
| Alternating Current | Alternating current (AC) is an electric current which periodically reverses direction and changes its magnitude continuously with time. |
| AND | Also known as conjunction, AND is a basic operation in boolean algebra which may be denoted as x AND y. The truth value of the operation will result in 1 (TRUE) if both x == 1 and y == 1, and 0 for other combinations of values. |
| Average Typing Speed | An average typing speed is 40 words per minute. |
| Binary Tree | A data structure wherein each node has maximum 2 child nodes, which are called the left and right node. |
| Capacitor | A passive electronic device with 2 terminals that stores electrical energy in an electric field. |
| CG1111 | Engineering Principles and Practices I, a core module generally taken by Year 1 Computer Engineering students at NUS. |
| Connected Graph | A graph in which it is possible to get to every node in the graph through a series of edges. |
| CS1231 | Discrete Mathematics, a core module generally taken by Year 1 School of Computing students at NUS. |
| Digital Circuits | A circuit wherein the signal must be one of 2 discrete logic levels - 1 or 0. |
| EE2026 | Digital Design, a core module generally taken by Year 1 students in Electrical and Computer Engineering at NUS. |
| Graph | A data structure which consists of a finite set of nodes and a finite set of edges connecting them. |
| Heap | A tree based data structure where all the nodes are stored in a certain order. |
| Inductor | A passive electronic device with 2 terminals that stores electrical energy in a magnetic field. |
| Leaf Node | A node in a binary tree data structure whose left and right children are null. |
| Level Order Traversal | A method of processing all nodes in a tree data structure by depth (level-by-level). |
| Logic Gate | A virtual/physical electronic device which performs a boolean function. Usually has 2 inputs and 1 output. |
| Mainstream OS | For example Microsoft Windows, macOS, Unix, Linux etc. |
| NAND | An inverse of the AND operation. Outputs are the opposite of what an AND gate would output for a set of input values. |
| Node | A binary tree is made up of nodes, each which have a left and right reference, as well as hold data. |
| NOR | An inverse of the OR operation. Outputs the opposite truth value of what an OR gate would output. |
| O(1) | An algorithm or a computational operation that is said to take constant time, irrespective of the size of input. |
| OR | Also known as disjunction, OR is a basic operation in boolean algebra which may be denoted as x OR y. The truth value of the operation will result in 1 (TRUE) if either x == 1 or y == 1, and 0 if both x and y are 0. |
| Parent Node | A node in a binary tree data structure which has one or more child nodes. |
| Resistor | A passive electronic device which implements electrical resistance in an electronic circuit. |
| Sopln() | Abbreviation for java out operation “System.out.println()”, from package java.lang. |
| Standard I/O Operation | Common java I/O streams include System.in, System.out and System.err. |
| XNOR | An inverse of the XOR operation. Outputs the opposite truth value of what a XOR gate would output. |
| XOR | Also known as exclusive OR, XOR is a secondary operation in boolean algebra which may be denoted as x XOR y. The truth value of the operation will result in 1 (TRUE) if only one of x == 1 or y == 1, and 0 for other combinations of values. |
Appendix: Instructions for manual testing (Dorian)
Initial launch
- Download the jar file and copy it into an empty folder
- Open a new terminal window and navigate to the same directory where your duke.jar is located
- Enter the command
java -jar duke.jarinto the terminal window to launch the application - Enter
tutorial circuitortutorial booleanto go through an interactive tutorial orsummaryto generate a summary of all the commands
Creating a digital circuit
- Enter
templatefollowed by the template type, e.g.:template rcThere are four templates to choose from:r,rc,rl,lc. - Enter
setfollowed by the component type to set the component value, e.g.:set r 500The four types of components are:r,c,l,v. Note that the value inputted can be an integer or float - Enter
addfollowed by the configuration, component , and component value to add a component e.g.:add parallel c 500
Creating a logic gate
Similar to the creation of a digital circuit, we create a template, set values, and can add values.
For the detailed steps, visit Boolean Action Commands.
Calculating values
For calculation of values, the calc command is used.
The following links provide detailed steps for calculations for the respective section:
Exiting the program
Simply enter bye to exit the program and bid farewell to your loyal CLIrcuit Assistant.